051)890-6114
개방형 융합연구 인프라 구축 및 공동연구 기기와 연구시설을 개방하여 산.학.연.병 중개 연구를 활성화하고, 보건의료기술 개발과 연구 결과물의 산업적,경제적 성과를 창출하여 지속적이고 안정적인 연구수행 가능한 자립화 연구중심병원으로 도약하고자 합니다.
인당생명의학연구원 홈페이지를
방문해 주신 모든 분들께 감사드립니다.
인제대학교 부산백병원 연구부원장
인당생명의학연구원장 신정환
인제대학교 부산백병원 인당생명의학연구원은 2006년 설립된 임상의학연구소에 그 뿌리를 두고 있습니다. 그 후 다양한 연구지원 체계를 구축하여 부산백병원 교수님들의 연구 역량 향상을 도모하고자 2013년 인당생명의학연구원으로 조직을 확대 개편하였습니다. 특히 2019년 완공된 미래의생명센터에 병원의 모든 연구시설을 모아 연구중심병원으로의 도약을 위한 발판을 마련하고 최상의 경쟁력을 갖춘 연구기관으로 발돋움하고자 노력하고 있습니다.
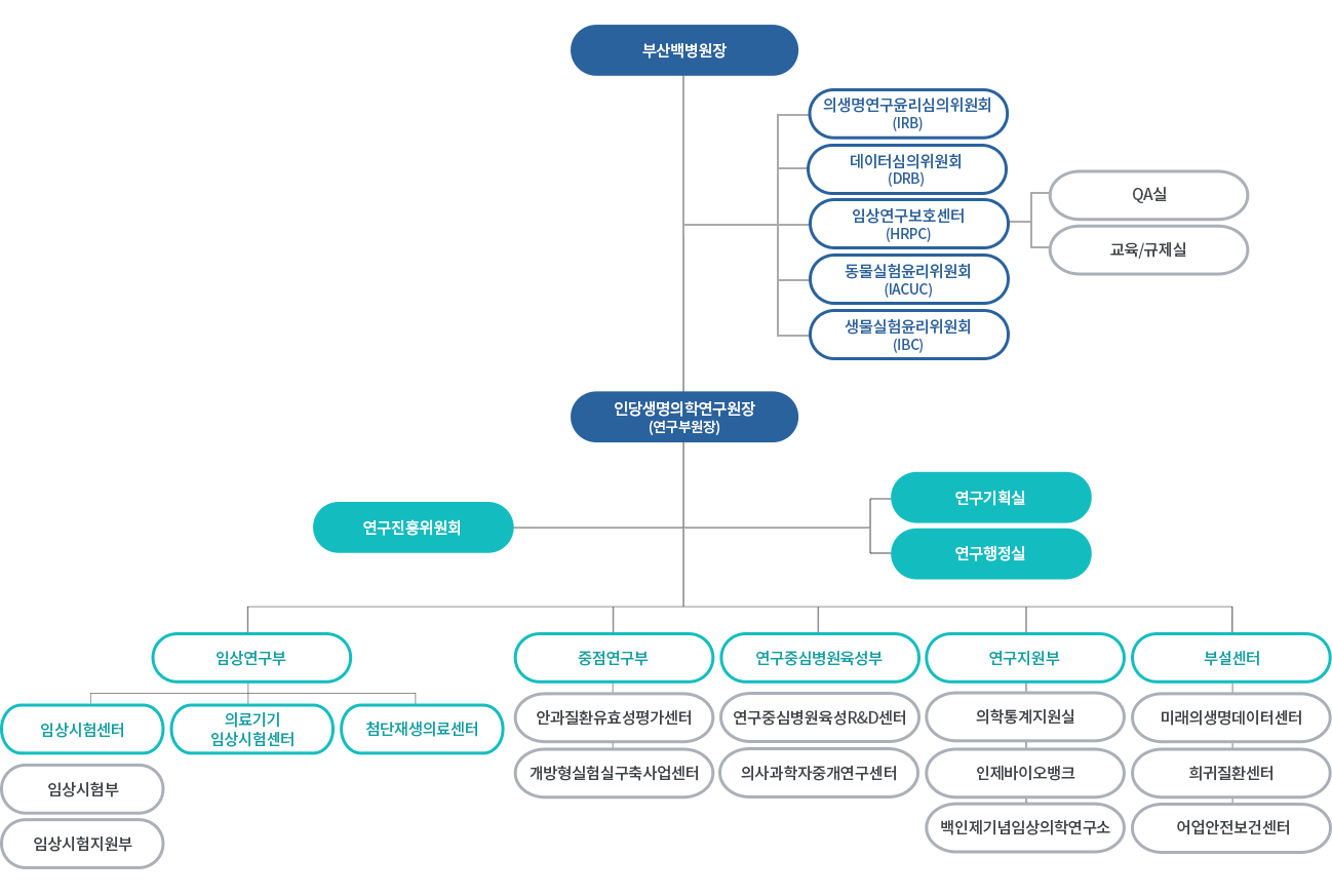
인당생명의학연구원은 1)임상시험센터와 의료기기 임상시험센터, 첨단재생의료센터를 포함한 임상연구부, 2) 안과질환유효성평가센터, 연구중심병원 육성R&D센터 등의 중점연구부, 3)기초의학교실과의 협력을 위한 기초중개부, 4) 미래의생명데이터센터, 희귀질환센터, 어업안전보건센터 등의 부설센터와 5)인제바이오뱅크, 의학통계지원실 등의 연구지원부로 구성되어 있으며, 연구행정실에서는 국가 R&D 과제 및 임상연구 과제 등의 신청, 계약 체결, 연구비 관리, 기술사업화 등 다양한 행정 업무를 지원하고 있습니다.
인제대학교 부산백병원은 진료, 연구, 교육의 균형있는 발전을 위해 지속적으로 노력하고 있으며 학술의료센터(Academic Medical Center)의 역할 수행에 인당생명의학연구원이 일익을 담당하고 있습니다. 진료현장에서 겪는 미충족 수요를 임상연구로 수행하고 그 결과로 얻어진 새로운 진단 및 치료법, 신의료기술 등을 다시 진료에 적용하여 환자가 최상의 의료서비스를 받을 수 있는 선순환 구조를 만들어 나가는데 앞장서고 있습니다.
인당생명의학연구원은 인제대학교 부산백병원이 선도적인 연구중심병원이 될 수 있도록 모든 구성원들과 함께 지속적인 노력과 한 발 앞선 도약으로 나아가겠습니다.
여러분들의 많은 관심과 적극적인 참여를 부탁드립니다.
감사합니다.
생명을 존중하고 인간을 사랑하는 마음으로 혁신적인 연구 및 의료기술을 구현하여
인류의 건강과 행복에 기여한다
사람중심의 연구환경 및 혁신적 의료기술을 제공하는
동남권 최고의 학술의료센터(Academic Medical Center)
의료 연구환경의 인프라 구축 및 혁신적 의료기술 개발을 통한
글로벌 경쟁력을 갖춘 지속가능한 학술의료센터의 역할 수행
창의 / 지속성 / 공헌


| 성명 | 담당업무 | 전화번호 | 이메일 |
|---|---|---|---|
| 추금량 | 연구행정 업무 총괄 | 051-890-5701 | krchoo@paik.ac.kr |
| 주무진 |
○ 국가과제 운영 관리 ○ 연구자원 개방 및 지원시스템 관리 |
051-890-5778 | joom001@paik.ac.kr |
| 이주영 |
○ 간접비 등 연구비 관리 ○ 교육프로그램 개발 및 운영 관리 ○ 연구자 지원 사업 관리 |
051-890-5773 | jylee@paik.ac.kr |
| 박명하 | 임상/비임상연구 연구비 관리 | 051-890-5774 | pmh0503@paik.ac.kr |
| 김지영 |
○ 임상연구 계약 관리 ○ 임상연구 문서보관 관리 |
051-890-5775 | jeeyoungkim@paik.ac.kr |
| 이지연 |
○국가과제 운영 관리 ○ 연구원 인사관리 |
051-890-6436 | illusion41@paik.ac.kr |
| 이성훈 |
○ 지식재산권, 기술이전 관리 ○ 신의료기술 및 창업 지원 (산학협력단 및 인제대학교 협업) |
051-890-6437 | ysh7601@paik.ac.kr |
| 박근우 |
○ 연구기획, 국가과제 및 임상연구 유치 지원 ○ 연구업적관리 |
051-890-5777 | pgw1203@paik.ac.kr |
| 강병권 |
○ 국가과제 유치 지원 ○ 국가과제 운영 관리 |
051-890-5757 | kang0924@paik.ac.kr |
| 송수련 | 국가과제(심뇌혈관질환 재발방지사업) | 051-890-5717 | songsl@paik.ac.kr |
| 이혜인 | 국가과제(인제바이오뱅크) | 051-890-8659 | hein0908@paik.ac.kr |
| 정하윤 | 임상시험코디네이터 | 051-890-5710 | hyjung@paik.ac.kr |
| 고민리 | 임상시험코디네이터 | 051-890-5711 | mrko@paik.ac.kr |
| 유나금 | 임상시험코디네이터 | 051-890-5715 | nageumyu@paik.ac.kr |
| 박진주 | 임상시험코디네이터 | 051-890-5712 | pjj1313@paik.ac.kr |
| 이예안 | 임상시험코디네이터 | 051-890-5720 | yalee@paik.ac.kr |
| 오은률 | 임상시험코디네이터 | 051-890-5713 | er.oh@paik.ac.kr |
| 정우진 | 임상시험코디네이터 | 051-890-5714 | wjjung@paik.ac.kr |
| 김민정 | 임상시험코디네이터 | 051-890-5720 | minjkim@paik.ac.kr |
| 고은빈 | 임상시험코디네이터 | 051-890-5716 | ebko@paik.ac.kr |
| 백광석 | 전산관리 | 051-890-5722 | sinsa@paik.ac.kr |
| 송승미 | 임상시험 자료관리 | 051-890-5722 | song0sm@paik.ac.kr |
| 김수지 | 임상시험 관리약사 | 051-890-8974 | ksuji1990@paik.ac.kr |
| 김진영 | 임상시험 약무보조 | 051-890-8974 | paikem@paik.ac.kr |
| 손원정 | 임상통계 | 051-890-5722 | wjson@paik.ac.kr |
| 이세영 | 내부점검/임상시험 종사자 교육/헬프데스크/이해상충 | 051-890-8987 | leeseyeong@paik.ac.kr |
| 문지윤 | IRB 행정간사 | 051-890-8954 | jymoon@paik.ac.kr |
| 정윤희 | IRB 행정간사 | 051-890-8954 | yhjung@paik.ac.kr |
| 정은정 | IRB 행정간사 | 051-890-8954 | jej@paik.ac.kr |
2024년
2023년
2022년
2021년
2020년
2019년
2018년
2017년
2016년
2015년
2014년
2013년
2012년
2011년
2010년
2009년
2008년
2007년
2006년
2005년
2004년
2003년
2001년
1999년
1997년
1996년
1995년
1994년